4.5 KiB
Ledger Replay
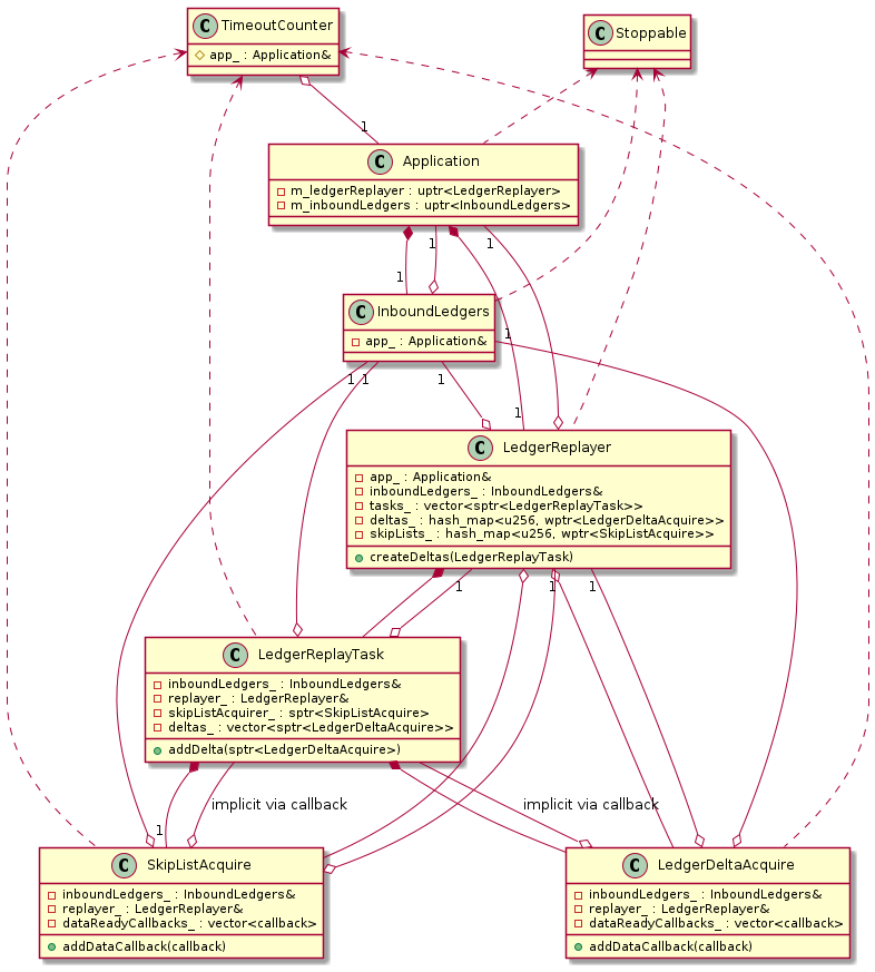
LedgerReplayer is a new Stoppable for replaying ledgers.
Patterned after two other Stoppables under JobQueue---InboundLedgers
and InboundTransactions---it acts like a factory for creating
state-machine workers, and a network message demultiplexer for those workers.
Think of these workers like asynchronous functions.
Like functions, they each take a set of parameters.
The Stoppable memoizes these functions. It maintains a table for each
worker type, mapping sets of arguments to the worker currently working
on that argument set.
Whenever the Stoppable is asked to construct a worker, it first searches its
table to see if there is an existing worker with the same or overlapping
argument set.
If one exists, then it is used. If not, then a new one is created,
initialized, and added to the table.
For LedgerReplayer, there are three worker types: LedgerReplayTask,
SkipListAcquire, and LedgerDeltaAcquire.
Each is derived from TimeoutCounter to give it a timeout.
For LedgerReplayTask, the parameter set
is {reason, finish ledger ID, number of ledgers}. For SkipListAcquire and
LedgerDeltaAcquire, there is just one parameter: a ledger ID.
Each Stoppable has an entry point. For LedgerReplayer, it is replay.
replay creates two workers: a LedgerReplayTask and a SkipListAcquire.
LedgerDeltaAcquires are created in the callback for when the skip list
returns.
For SkipListAcquire and LedgerDeltaAcquire, initialization fires off the
underlying asynchronous network request and starts the timeout. The argument
set identifying the worker is included in the network request, and copied to
the network response. SkipListAcquire sends a request for a proof path for
the skip list of the desired ledger. LedgerDeltaAcquire sends a request for
the transaction set of the desired ledger.
LedgerReplayer is also a network message demultiplexer.
When a response arrives for a request that was sent by a SkipListAcquire or
LedgerDeltaAcquire worker, the Peer object knows to send it to the
LedgerReplayer, which looks up the worker waiting for that response based on
the identifying argument set included in the response.
LedgerReplayTask may ask InboundLedgers to send requests to acquire
the start ledger, but there is no way to attach a callback or be notified when
the InboundLedger worker completes. All the responses for its messages will
be directed to InboundLedgers, not LedgerReplayer. Instead,
LedgerReplayTask checks whether the start ledger has arrived every time its
timeout expires.
Like a promise, each worker keeps track of whether it is pending (!isDone())
or whether it has resolved successfully (complete_ == true) or unsuccessfully
(failed_ == true). It will never exist in both resolved states at once, nor
will it return to a pending state after reaching a resolved state.
Like promises, some workers can accept continuations to be called when they
reach a resolved state, or immediately if they are already resolved.
SkipListAcquire and LedgerDeltaAcquire both accept continuations of a type
specific to their payload, both via a method named addDataCallback(). Continuations
cannot be removed explicitly, but they are held by std::weak_ptr so they can
be removed implicitly.
LedgerReplayTask is simultaneously:
- an asynchronous function,
- a continuation to one
SkipListAcquireasynchronous function, - a continuation to zero or more
LedgerDeltaAcquireasynchronous functions, and - a continuation to its own timeout.
Each of these roles corresponds to different entry points:
init()- the callback added to
SkipListAcquire, which callsupdateSkipList(...)orcancel() - the callback added to
LedgerDeltaAcquire, which callsdeltaReady(...)orcancel() onTimer()
Each of these entry points does something unique to that entry point. They
either (a) transition LedgerReplayTask to a terminal failed resolved state
(cancel() and onTimer()) or (b) try to make progress toward the successful
resolved state. init() and updateSkipList(...) call trigger() while
deltaReady(...) calls tryAdvance(). There's a similarity between this
pattern and the way coroutines are implemented, where every yield saves the spot
in the code where it left off and every resume jumps back to that spot.

