Files
rippled/docs/0010-ledger-replay

Ledger Replay

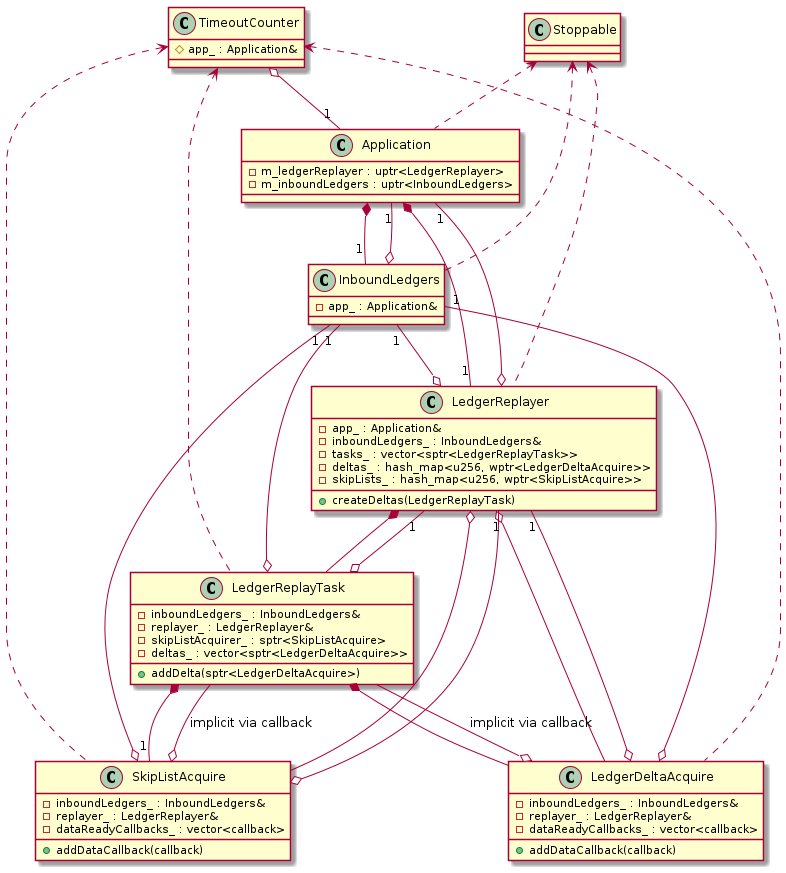
LedgerReplayer is a new Stoppable for replaying ledgers. Patterned after two other Stoppables under JobQueue---InboundLedgers and InboundTransactions---it acts like a factory for creating state-machine workers, and a network message demultiplexer for those workers. Think of these workers like asynchronous functions. Like functions, they each take a set of parameters. The Stoppable memoizes these functions. It maintains a table for each worker type, mapping sets of arguments to the worker currently working on that argument set. Whenever the Stoppable is asked to construct a worker, it first searches its table to see if there is an existing worker with the same or overlapping argument set. If one exists, then it is used. If not, then a new one is created, initialized, and added to the table.

For LedgerReplayer, there are three worker types: LedgerReplayTask, SkipListAcquire, and LedgerDeltaAcquire. Each is derived from TimeoutCounter to give it a timeout. For LedgerReplayTask, the parameter set is {reason, finish ledger ID, number of ledgers}. For SkipListAcquire and LedgerDeltaAcquire, there is just one parameter: a ledger ID.

Each Stoppable has an entry point. For LedgerReplayer, it is replay. replay creates two workers: a LedgerReplayTask and a SkipListAcquire. LedgerDeltaAcquires are created in the callback for when the skip list returns.

For SkipListAcquire and LedgerDeltaAcquire, initialization fires off the underlying asynchronous network request and starts the timeout. The argument set identifying the worker is included in the network request, and copied to the network response. SkipListAcquire sends a request for a proof path for the skip list of the desired ledger. LedgerDeltaAcquire sends a request for the transaction set of the desired ledger.

LedgerReplayer is also a network message demultiplexer. When a response arrives for a request that was sent by a SkipListAcquire or LedgerDeltaAcquire worker, the Peer object knows to send it to the LedgerReplayer, which looks up the worker waiting for that response based on the identifying argument set included in the response.

LedgerReplayTask may ask InboundLedgers to send requests to acquire the start ledger, but there is no way to attach a callback or be notified when the InboundLedger worker completes. All the responses for its messages will be directed to InboundLedgers, not LedgerReplayer. Instead, LedgerReplayTask checks whether the start ledger has arrived every time its timeout expires.

Like a promise, each worker keeps track of whether it is pending (!isDone()) or whether it has resolved successfully (complete_ == true) or unsuccessfully (failed_ == true). It will never exist in both resolved states at once, nor will it return to a pending state after reaching a resolved state.

Like promises, some workers can accept continuations to be called when they reach a resolved state, or immediately if they are already resolved. SkipListAcquire and LedgerDeltaAcquire both accept continuations of a type specific to their payload, both via a method named addDataCallback(). Continuations cannot be removed explicitly, but they are held by std::weak_ptr so they can be removed implicitly.

LedgerReplayTask is simultaneously:

  1. an asynchronous function,
  2. a continuation to one SkipListAcquire asynchronous function,
  3. a continuation to zero or more LedgerDeltaAcquire asynchronous functions, and
  4. a continuation to its own timeout.

Each of these roles corresponds to different entry points:

  1. init()
  2. the callback added to SkipListAcquire, which calls updateSkipList(...) or cancel()
  3. the callback added to LedgerDeltaAcquire, which calls deltaReady(...) or cancel()
  4. onTimer()

Each of these entry points does something unique to that entry point. They either (a) transition LedgerReplayTask to a terminal failed resolved state (cancel() and onTimer()) or (b) try to make progress toward the successful resolved state. init() and updateSkipList(...) call trigger() while deltaReady(...) calls tryAdvance(). There's a similarity between this pattern and the way coroutines are implemented, where every yield saves the spot in the code where it left off and every resume jumps back to that spot.

Sequence Diagram

Sequence diagram

Class Diagram

Class diagram